Счет 58 бухгалтерского учета — это активный счет «Финансовые вложения». На синтетическом счёте 58 организован учет инвестиций организации. С помощью типовых проводок и практических примеров изучим специфику использования счета 58 и особенности отражения операций по учету финансовых вложений.
Оглавление
Счет 58 в бухгалтерском учете
Дебетовый оборот по счету 58 «Финансовые вложения» возникает, когда организация вкладывает свои свободные активы:
- В уставные капиталы или ценные бумаги;
- Долговые ценные бумаги, векселя, облигации;
- Предоставляет заем не работнику организации или юр.лицу и др.
Кредитовый оборот по счету 58 «Финансовые вложения» возникает в случаях:
- Продажи ценных бумаг или долей в уставном капитале;
- Выхода из общества;
- Безвозмездной передачи;
- Передачи ценных бумаг в виде вклада в уставной капитал других организаций;
- Погашения (выкупе) ценных бумаг;
- Возврате займов.
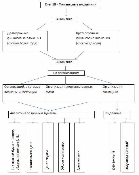
На схеме представлены субсчета, открываемые к счету по видам финансовых вложений:

Аналитический учет по счету 58 «Финансовые вложения» должен обеспечить раскрытие определенной информации, которая представлена на схеме:

Примеры учета финансовых вложений по 58 счету с проводками
Пример 1
Рассмотрим пример по оплате доли в уставном капитале путем передачи объекта основных средств, бывшего в эксплуатации. Если рыночная цена определена с учетом НДС.
Предположим, организация единственный учредитель ООО оплатила свою долю в уставном капитале ООО оборудованием, бывшим в эксплуатации. Рыночная цена оборудования проведена независимым оценщиком и утверждена участниками ООО.
В таблице приведены исходные данные примера:
| Наименование объекта ОС | Первоначальная
стоимость, руб. |
Сумма
амортизации, руб. |
Рыночная цена с учетом НДС, руб. |
| Токарно-винторезный станок по металлу | 375000 | 41 250 | 318 000 |
| Вертикально-фрезерный станок по металлу | 296000 | 32 560 | 251 000 |
| Итого | 671000 | 73 810 | 569 000 |
Важно знать, что передача имущества, в том числе объекта ОС, в оплату доли в уставном капитале реализацией не признается, поэтому объекта налогообложения по НДС при такой передаче не возникает.
Получите понятные самоучители по 1С бесплатно:
Сформированы следующие проводки по 58 счету:
| Дт | Кт | Сумма,
руб. |
Описание проводки | Документ |
| 58-1 | 76 | 569000 | Стоимость финансового вложения с учетом НДС | Договор об учреждении ООО,
Решение участников об оценке неденежного вклада, Свидетельство о гос.регистрации ООО |
| 02 | 01 | 73810 | Списана начисленная амортизация по оборудованию | Акт о приеме-передаче ОС |
| 76 | 01 | 597190 | Списана остаточная стоимость оборудования (671 000-73 810) | Акт о приеме-передаче ОС |
| 19 | 68 | 107512 | Восстановлен НДС пропорционально остаточной стоимости оборудования ((671000-73810)*18%) | Бухгалтерская справка расчет;
Восстановленная сумма НДС указывается отдельной строчкой в Акте о приеме-передаче ОС; При передаче имущества в уставный капитал НК РФ не предусматривает обязанности по составлению передающей стороной счета-фактуры на сумму восстановленного НДС |
| 76 | 19 | 107512 | Сумма восстановленного НДС отнесена на расчеты по передаче имущества, так как рыночная цена определена с учетом НДС | Бухгалтерская справка расчет |
| 91 | 76 | 135702 | Признан прочий расход в виде разницы между остаточной стоимостью ОС+ восстановленного НДС и стоимостью ОС, установленной независимым оценщиком
(671000-73810+107512)-569000=135 702 |
Бухгалтерская справка расчет
|
Пример 2
Рассмотрим пример по оплате доли в уставном капитале путем передачи объекта основных средств, бывшего в эксплуатации. Если рыночная цена определена без НДС.
Предположим, организация единственный учредитель ООО оплатила свою долю в уставном капитале ООО оборудованием, бывшим в эксплуатации. Рыночная цена оборудования проведена независимым оценщиком и утверждена участниками ООО.
В таблице приведены данные по примеру:
| Наименование объекта ОС | Первоначальная
стоимость, руб. |
Сумма
амортизации, руб. |
Рыночная цена без НДС, руб. |
| Токарно-винторезный станок по металлу | 375 000 | 41 250 | 269 492 |
| Вертикально-фрезерный станок по металлу | 296 000 | 32 560 | 212 712 |
| Итого | 671 000 | 73 810 | 482 204 |
Сформированы следующие проводки по 58 счету:
| Дт | Кт | Сумма,
руб. |
Описание проводки | Документ |
| 58-1 | 76 | 482204 | Стоимость финансового вложения определена независимым оценщиком без НДС | Договор об учреждении ООО,
Решение участников об оценке неденежного вклада, Свидетельство о гос.регистрации ООО |
| 02 | 01 | 73810 | Списана начисленная амортизация | Акт о приеме-передаче ОС |
| 76 | 01 | 597190 | Списана остаточная стоимость оборудования (671000-73810) | Акт о приеме-передачеОС |
| 19 | 68 | 107512 | Восстановлен НДС пропорционально остаточной стоимости оборудования ((671000-73810)*18%) | Бухгалтерская справка расчет;
Восстановленная сумма НДС указывается отдельной строчкой в Акт о приеме-передаче ОС При передаче имущества в уставный капитал НК РФ не предусматривает обязанности по составлению передающей стороной счета-фактуры на сумму восстановленного НДС. |
| 58 | 19 | 107512 | Восстановленный НДС отнесен на увеличение первоначальной стоимости финансового вложения, так как рыночная стоимость определена без учета НДС | Бухгалтерская справка расчет |
| 91 | 76 | 114986 | Признан прочий расход в виде разницы между остаточной стоимостью ОС и стоимостью ОС, установленной независимым оценщиком
(671000-73810)-482204=114986 |
Бухгалтерская справка расчет |
Пример 3
Рассмотрим проводки по 58 счету при реализации акций.
Предположим, у организации на счете 58-1 числятся инвестиции в именные бездокументарные акции банка «Адреналин» на сумму 2 200 000 руб. в количестве 600 000 штук номиналом 1 рубль. Организация продала указанные акции на сумму 3 100 000 руб.
В бухгалтерском учете организации следует отразить следующие проводки по 58 счету при продаже акций:
| Дт | Кт | Сумма, руб. | Описание проводки | Документ |
| 76 | 91.01 | 3 100 000 | Признан прочий доход от продажи акций | Договор купли-продажи акций |
| 91.02 | 58.01 | 2 200 000 | Списана стоимость проданных акций | Данные регистра бух.учета по счету 58.01 |
| 51 | 76 | 3 100 000 | Поступление денежных средств за проданные акции | Выписка банка |